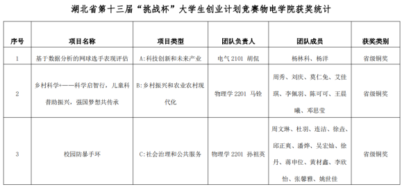
6月18日至6月22日,由共青团湖北省委、湖北省教育厅、湖北省人力资源和社会保障厅、湖北省科学技术协会、湖北省学生联合会共同主办的第十三届“挑战杯”大学生创业计划竞赛获奖名单揭晓。今年会官网《基于数据分析的网球选手表现评估》《乡村科学家—儿童科普助振兴,强国梦想共传承》《校园防暴手环》三个项目获得铜奖。


“挑战杯”大学生创业计划竞赛是湖北高校提升学生创新创业能力、培养创新型人才、促进科技成果转化落地的有效载体和重要平台。本届大赛启动以来,学院分团委高度重视,召开动员大会,广泛宣传组织专题培训,初赛参赛队伍多达51支,各团队积极备赛、精心打磨,冲刺校赛和省赛。
学院高度重视大学生创新创业比赛,积极为提升学生的创新实践能力,营造良好的学术科技创新氛围提供平台和支持。
【编辑:戴俊 责编:唐传球】